



AM adó kh sávra
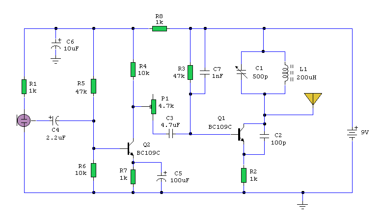
Az L1-ről csak az értéket tudom, de valamilyen képlettel ki lehet számolni. Az antenna elhanyagolható, de egy 30 cm-es vezetékdarabot rakhatunk oda...





2005. augusztus 30. 20:37
Vélemény:
12
Szavazat:
13
Mai látogató:
17
Utolsó látogatás:
Ma 11:16:11
Legújabb írás
2025-01-01 15:06















Digitális IC katalógus
Tranzisztor katalógus
Dióda katalógus
PDF dokumentációk
Fórum
Partnerek
Letöltések
Belépés / Regisztráció
Vendégkönyv
Fényképalbum
Raktár




Már megint röhögnöm kell! Elárulom neked, hogy mivel jóval alacsonyabb a frekvencia, mint pl. URH adóknál, ezért az antenna mérete nagyságrendekkel nagyobb középhullámon. Vágod? Pl.:míg 100MHz-en a hullámhossz 3m, addig 1000KHz-en 300m! Gondolom azzal pedig megint tisztában vagy, hogy az antennákat hullámhosszra méretezik!? Na akkor most olvasd el az első mondatot, amivel idéztelek kedves szerző!