



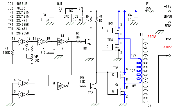
Feszültség inverter
FIGYELEM!





2002. november 20. 21:00
Vélemény:
17
Szavazat:
19
Mai látogató:
13
Utolsó látogatás:
Ma 14:35:37
Legújabb írás
2025-01-01 15:06

























Vélemény:
17
Szavazat:
19
Mai látogató:
13
Utolsó látogatás:
Ma 14:35:37
2025-01-01 15:06szerintem elég oda 1,5 vezeték vagy 2.5 lehet de ez az én véleményem :D
A jó nagy keresztmetszető vezeték az mm-ben kb. mekkora
30VA:)
Egy 30 VA-es 12 V-os transzformátorral mekkora lehet a maximális teljesítmény?
én megépítettem és tökéletesen müxik. feteket alkalmaztam és egy áttekert szünetmentes táp trafóval hajtom . nekem bejött! köszönöm a feltöltőnek!
Én megépítettem és tökéletesen működik. Bátran ajánlom! 
Hali.Régen akartam egy ilyet építeni de az alkatrészek meg a rá fordított idő..Nem volt kedvem kisérletezni ezért inkább vettem egy 24voltos rendszerü 1400va*es haznált szünetmentest amiben már rossz volt az akksi és elég olcsón hozzá lehetett jutni,kitakarítottam kicsit átszerkesztettem és vettem bele két 35ah-s autós akksit a gyári 12ah akksi helyett,és a gyári 30perces áthidaló időből lett 4 óra áthidalás ha csak a pc megy és a monitor nem.A gépben egyépként 400wattos táp van.
Sziasztok!Ezt a kapcsolást valaki már megépítette?És működött neki???
"ez egy olyan fiók-takarító áramkör, nem igazán használható"OSTOBA!
bocs, kisfesz helyett törpefeszültséget (U<24V) akartam írni