



PIC programozó





2005. október 12. 15:23
Vélemény:
19
Szavazat:
18
Mai látogató:
12
Utolsó látogatás:
Ma 17:06:22
Legújabb írás
2025-01-01 15:06

























Vélemény:
19
Szavazat:
18
Mai látogató:
12
Utolsó látogatás:
Ma 17:06:22
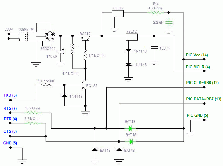
2025-01-01 15:06Ez egy JDM égető. A kapcsolás működőképes, de nem minden számítógéppel kommunikál. Csak a régebbiket szereti. Nekem is meg van építve, szépen üzemel egy régebbi PC-vel. Én ICprog nevű programot használok hozzá.
Sziasztok.Érdeklődni szeretnék hogy valaki ezt a kapcsolást, megépitette már???Hali
Sziasztok!Lenne egy nagy kerdesem!Nem tudok sehogysem rajonni a megoldasra!Hogyan lehetne egy sima cooler fordulatszamat szabalyozni egy mikrokontrolerrel?Meg nagyon kezdo vagyok az ilyesmiben,s minden segitseg jol jonne!Elore is koszi a segitseget!
Sziasztok! Kérném a segítségeteket. FDD floppy adatkábelre szeretnék csatlakoztatni valamilyen nagyobb kapacitású meghajtót. (CF, SD, XD, kártyát, vagy pendrivet) valamilyen átalakító adapterre gondoltam, a lényeg csak az, hogy automatikusan ismerje fel a szám.gép, vagy az én esetemben hangszer. Úgy kell látnia, mint ha floppyt olvasna. Mert driver telepítésre nincs lehetőség. Segítségeteket előre is köszönöm. Nem kérem ingyen!!! Itt a számom is ha valakinek van elképzelése. 06(30)3942624 Tibor
Sziasztok! Kérném a segítségeteket. FDD floppy adatkábelre szeretnék csatlakoztatni valamilyen nagyobb kapacitásu meghajtót. (CF, SD, XD, kártyát, vagy pendrivet) valamilyen átalakító adaptert vagy bámit. A lényeg az, hogy a szám.gép, vagy az esetemben hangszer úgy lássa, mint ha floppyt olvasna. Nem kérem ingyen!!!
tudnám hgy kell beállitani a programot, meg pár apró részlet.
Szia !Szükségemlenne egy Eprom író ólvasó kapcsolási rajzra, amit meg tudnék építeni. Sajnos szívbeteg vagyok.Ha tudsz légyszíves segíts! Köszönöm