



NE555 (556) időzítő mint sziréna
IC belső kapcsolása
Az IC működése astabil multivibrátor módban grafikusan itt látható.
Adatlap szerint: egyhangú sziréna, beállított időtartamig NE556-al (két NE555 egyben)
Első időzítőt használja mint monostabil (egyimpulzusos) vibrátort, ami meghatározza a Trigger + impulzusával kapcsolt hang időtartamát. Az 1. által kiadott magas (+) idő alatt a 2. időzítő mint astabil (sorozatimpulzusos) vibrátor működik, ahol a hang frekvenciáját lehet beállítani.
Monostabil multivibrátor működése:
Monostabil működés egy impulzus (triggerelés) hatására végbemenő és befejeződő folyamat.Kezdődik amikor a TRIG feszültség lezuhan a küszöb alá ( kb. 1/3 tápfeszültség), ekkor OUT magas szintre vált, és befejeződik amikor a OUT feszültség ismét 0 lesz.Az alacsony TRIG jel az II. komparátoron keresztül a F-F-t alacsony Q kimeneti jelre kapcsolja, és ezért OUT inverter magas jelet ad ki, valamint a Q1 DISCHARGE npn tranzisztor lezár. Ezért az Ra ellenálláson keresztül a C kondenzátor töltődése megindul, és mindaddig tart amíg TRESHOLD küszöb feszültségét el nem éri. Ha elérte THRES I. komparátora átváltja F-F-t magas Q kimenő jelre, és ezért OUT invertere alacsony szintre vált, valamint DISCH Q1 tranzisztora vezetni kezd, ami által C kondenzátor kisül. A folyamat nem függ a tápfeszültségtől.(?)A TRIG alacsony szint és a kondenzátor kisülése (OUT magas szintje) közti idő: T = 1,1 Ra x C (s)
Astabil multivibrátor működése:
Amikor az ábra szerint a THRES és a TRIGGER össze van kötve a TRIG önmagát kapcsolja a C kondenzátor feszültségszintjétől függően, azaz szabadon fut és sorozatosan kapcsol. (Multivibrál)C kondenzátor Ra + Rb ellenállásokon keresztül 1/3 - 2/3 Vcc között töltődik, felső küszöb elérése után Rb ellenálláson keresztül kisül. A kapcsolási folyamat ugyanaz mint előbb, azaz TRIG alacsony feszültség küszöbnél átkapcsolja F-F-t, és ez kikapcsolja DISCH Q1 tranzisztorát (töltődés = magas OUT), magasnál meg THRES kapcsolja vissza F-F-t és DISC keresztül Q1 kisüti C-t. (kisülés = alacsony OUT) A töltés Th és kisülés Tl idejét az ellenállások és a kondenzátor határozza meg, ami nem függ a tápfeszültségtől.(?)Ezek és a frekvencia, valamint a kitöltési tényező (alacsony OUT szintidő aránya a periódusidőhöz) az alábbiakból számítható:
Pulzus szélesség, pozició modulácó
A kapcsolás egy astabil multivibrátor, ahol a CONTROL-ra változó feszültségű jel érkezik, ami módosítja az I. komparátor kimenő küszöbfeszültségét az IC belső feszültségosztóján lévő feszültség megváltoztatásával. Emelkedő CON feszültségre nő a küszöbfeszültség, mert I. komparátor invertáló bemenetén van ( C hosszabb ideig, nagyobb feszültségre tölt), ezért az OUT magas szintje tovább tart. Csökkenő CON feszültség, alacsonyabb küszöb, rövidebb pulzus. A CON-ra beérkező feszültségjel változás bármilyen lehet Vcc határán belül. A moduláló feszültséget a CONTROLL bemenetre kapacitív csatolással célszerű kapcsolni. A modulációs forrás feszültség és impedancia közvetlen csatolásnál az időzítő eltérését figyelembe kell venni.
Kéthangú sziréna pulzus szélesség modulációval (BSS terv szerint)
A kapcsolásban első 555 mint időzítő (monostabil multivibrátor) működik, de nem azt OUT kimenő jelét, hanem a kondenzátor időben változó feszültségét vezetjük az astabil multivibrátorként működő második 555 CONTROL bemenetére, ezzel annak impulzus szélességét, és ez által a frekvenciáját moduláljuk. Az eredményt az alábbi szimulált oszcilloszkóp kép mutatja, ahol a kondenzátor töltődése és kisülése is jól látható.
A megvalósított kapcsolásnál a két 555 IC egy NE556 IC-be került, és az R1 50 kohm, az R2 500 kohm értékű lett a jó hangzás érdekében. A hangszóró 6 ohm impedanciájú volt, 10 ohm soros ellenállással bekötve, s így az áramfelvétel 6 V tápnál 30-40 mA között változott. Egyébként a táp 5-9 V között célszerű, a nagyobb feszültség nagyobb áramfelvétel miatt, bár az IC kimenete 200 mA-ig terhelhető. Hangerőtől függően a hangszóró 8-32 ohm-os lehet, de kis impedanciánál fellépő nagy áramok miatt soros ellenállás bekötése szükségessé válhat.Érdemes megépíteni, kiváló hangokat lehet beállítani.
Az IC működése astabil multivibrátor módban grafikusan itt látható.
Adatlap szerint: egyhangú sziréna, beállított időtartamig NE556-al (két NE555 egyben)
Első időzítőt használja mint monostabil (egyimpulzusos) vibrátort, ami meghatározza a Trigger + impulzusával kapcsolt hang időtartamát. Az 1. által kiadott magas (+) idő alatt a 2. időzítő mint astabil (sorozatimpulzusos) vibrátor működik, ahol a hang frekvenciáját lehet beállítani.
Monostabil multivibrátor működése:
Monostabil működés egy impulzus (triggerelés) hatására végbemenő és befejeződő folyamat.Kezdődik amikor a TRIG feszültség lezuhan a küszöb alá ( kb. 1/3 tápfeszültség), ekkor OUT magas szintre vált, és befejeződik amikor a OUT feszültség ismét 0 lesz.Az alacsony TRIG jel az II. komparátoron keresztül a F-F-t alacsony Q kimeneti jelre kapcsolja, és ezért OUT inverter magas jelet ad ki, valamint a Q1 DISCHARGE npn tranzisztor lezár. Ezért az Ra ellenálláson keresztül a C kondenzátor töltődése megindul, és mindaddig tart amíg TRESHOLD küszöb feszültségét el nem éri. Ha elérte THRES I. komparátora átváltja F-F-t magas Q kimenő jelre, és ezért OUT invertere alacsony szintre vált, valamint DISCH Q1 tranzisztora vezetni kezd, ami által C kondenzátor kisül. A folyamat nem függ a tápfeszültségtől.(?)A TRIG alacsony szint és a kondenzátor kisülése (OUT magas szintje) közti idő: T = 1,1 Ra x C (s)
Astabil multivibrátor működése:
Amikor az ábra szerint a THRES és a TRIGGER össze van kötve a TRIG önmagát kapcsolja a C kondenzátor feszültségszintjétől függően, azaz szabadon fut és sorozatosan kapcsol. (Multivibrál)C kondenzátor Ra + Rb ellenállásokon keresztül 1/3 - 2/3 Vcc között töltődik, felső küszöb elérése után Rb ellenálláson keresztül kisül. A kapcsolási folyamat ugyanaz mint előbb, azaz TRIG alacsony feszültség küszöbnél átkapcsolja F-F-t, és ez kikapcsolja DISCH Q1 tranzisztorát (töltődés = magas OUT), magasnál meg THRES kapcsolja vissza F-F-t és DISC keresztül Q1 kisüti C-t. (kisülés = alacsony OUT) A töltés Th és kisülés Tl idejét az ellenállások és a kondenzátor határozza meg, ami nem függ a tápfeszültségtől.(?)Ezek és a frekvencia, valamint a kitöltési tényező (alacsony OUT szintidő aránya a periódusidőhöz) az alábbiakból számítható:
Pulzus szélesség, pozició modulácó
A kapcsolás egy astabil multivibrátor, ahol a CONTROL-ra változó feszültségű jel érkezik, ami módosítja az I. komparátor kimenő küszöbfeszültségét az IC belső feszültségosztóján lévő feszültség megváltoztatásával. Emelkedő CON feszültségre nő a küszöbfeszültség, mert I. komparátor invertáló bemenetén van ( C hosszabb ideig, nagyobb feszültségre tölt), ezért az OUT magas szintje tovább tart. Csökkenő CON feszültség, alacsonyabb küszöb, rövidebb pulzus. A CON-ra beérkező feszültségjel változás bármilyen lehet Vcc határán belül. A moduláló feszültséget a CONTROLL bemenetre kapacitív csatolással célszerű kapcsolni. A modulációs forrás feszültség és impedancia közvetlen csatolásnál az időzítő eltérését figyelembe kell venni.
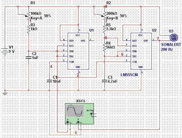
Kéthangú sziréna pulzus szélesség modulációval (BSS terv szerint)
A kapcsolásban első 555 mint időzítő (monostabil multivibrátor) működik, de nem azt OUT kimenő jelét, hanem a kondenzátor időben változó feszültségét vezetjük az astabil multivibrátorként működő második 555 CONTROL bemenetére, ezzel annak impulzus szélességét, és ez által a frekvenciáját moduláljuk. Az eredményt az alábbi szimulált oszcilloszkóp kép mutatja, ahol a kondenzátor töltődése és kisülése is jól látható.
A megvalósított kapcsolásnál a két 555 IC egy NE556 IC-be került, és az R1 50 kohm, az R2 500 kohm értékű lett a jó hangzás érdekében. A hangszóró 6 ohm impedanciájú volt, 10 ohm soros ellenállással bekötve, s így az áramfelvétel 6 V tápnál 30-40 mA között változott. Egyébként a táp 5-9 V között célszerű, a nagyobb feszültség nagyobb áramfelvétel miatt, bár az IC kimenete 200 mA-ig terhelhető. Hangerőtől függően a hangszóró 8-32 ohm-os lehet, de kis impedanciánál fellépő nagy áramok miatt soros ellenállás bekötése szükségessé válhat.Érdemes megépíteni, kiváló hangokat lehet beállítani.
Nézettség:










Szint:
Szavazat:
Készült:
2009. december 08. 19:59
2009. december 08. 19:59
Vélemény:
0
Szavazat:
14
Mai látogató:
13
Utolsó látogatás:
Ma 08:14:53
Bejelentkezés után használható funkció!
Értékeld a cikket!
Szavazatok
3,9
Az írást küldte: Samodai Géza
Legújabb írás
2025-01-01 15:06
















Digitális IC katalógus
Tranzisztor katalógus
Dióda katalógus
PDF dokumentációk
Fórum
Partnerek
Letöltések
Belépés / Regisztráció
Vendégkönyv
Fényképalbum
Raktár











555