



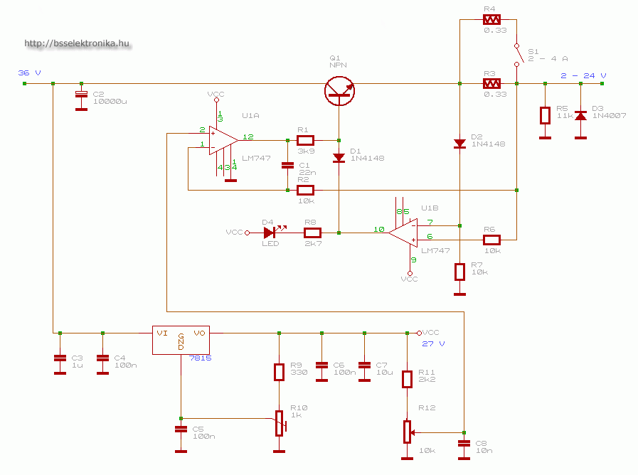
Szabályozható tápegység





2002. október 05. 22:00
Vélemény:
6
Szavazat:
12
Mai látogató:
4
Utolsó látogatás:
2026. május 16. 23:41:36
Legújabb írás
2025-01-01 15:06

























Vélemény:
6
Szavazat:
12
Mai látogató:
4
Utolsó látogatás:
2026. május 16. 23:41:36
2025-01-01 15:06Szia keresztesmeister!Annyira talán nem aktuális a válasz, de leírom, hátha valaki más is szeretné még tudni.A legegyszerűbb áramgenerátort egy LM317-essel készíthetjük el, keress rá: LM317 current limiter.Maximálisra nem jó ötlet húzni a LED-et, mert az élettartamát drasztikusan csökkenti, ha folyamatosan kifeszített állapotban üzemel. Ha nagy fényerő kell, inkább használj több LED-et, vagy más típusú LED-et ami nagyobb áramot bír, de ne próbálkozz a fényforrás túlhajszolásával...
Üdv mindenkinek!Valaki tudna nekem segíteni egy tranzisztor adataiba:TL-2499 Motorola. Semmilyen adatot nem találtam róla.Előre is köszönöm.
Üdv! Ma fedeztem fel AZ oldalt! Nagyonrég,már foglalkoztam elektronikával,és az eredeti szakmám is az....volt. Vásároltam néhány LED-et,ami a modern technika vívmánya,de megbízható,és a bemeneti feszültségtől független áramot korlátozó,elektronikus védelmet szeretnék nekik,közel,maximálisra húzva a LEDet... Tudna-e nekem ebben segíteni!? Üdv! Keresztes T!
Hy!Nyákrajzot tudna nekem küldeni vki.előre is kösz!
ja és miért van 36 és 27 volt is a kapcsoláson??
Nyákrajzot tud valaki küldeni a kapcsoláshoz