



PIC programozó 3.

A hardver beállítása látható a képen.
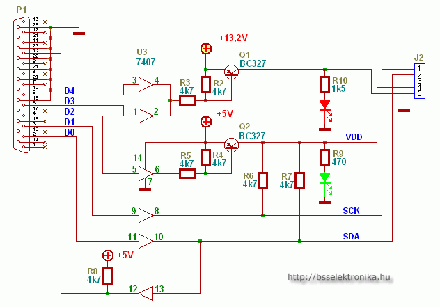
Az elkészült programozóról képek:
A programozó adapter:
Nyomtatott áramkör
Bejelentkezés után működő funkció!






2007. október 27. 11:29
Vélemény:
97
Szavazat:
24
Mai látogató:
239
Utolsó látogatás:
Ma 23:29:56
Legújabb írás
2025-01-01 15:06















Digitális IC katalógus
Tranzisztor katalógus
Dióda katalógus
PDF dokumentációk
Fórum
Partnerek
Letöltések
Belépés / Regisztráció
Vendégkönyv
Fényképalbum
Raktár











7805
Köszi a segítséget! 
A laptop tápról tuti menni fog.
