



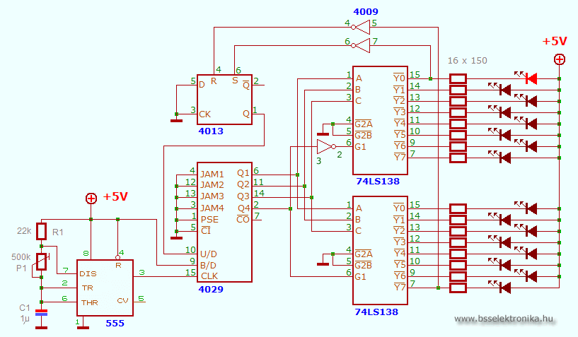
Knight-rider futófény 16 LED-del
Az újabb sorozatban lévő változat itt látható: Knight 3000 futófény





2006. december 09. 20:11
Vélemény:
36
Szavazat:
15
Mai látogató:
30
Utolsó látogatás:
Ma 17:14:56
Legújabb írás
2025-01-01 15:06

























Vélemény:
36
Szavazat:
15
Mai látogató:
30
Utolsó látogatás:
Ma 17:14:56
2025-01-01 15:06A 4029 mivel helyettesíthető?
Üdv!A kapcsolás üzemel, 10mm-es LED-ekkel, 210x75mm-es panelre szereltem rá.Köszönet a feltöltőnek! :)
hello!! valaki elküldené a nyáktervet és a a beültetési rajzot????pleaseim:duracell6@citromail.huköszi előre is!
Sziasztok.Nagyon hálás lennék ha valaki küldene nekem egy nyáktervet az új Knight Rider fényről előre is köszönöm! 
Volna valakinek egy nyákterve?Sajna nincs időm megtervezni, és hajt a kiváncsiság, hogy megépítsem!
Hy mindenkinek!Kellene nekem az új knight rider 3000 (A mustang- os sorozat!!!!) Szét és összefútó fény építési rajza, egyszerüen én nem találom, pedig vadásztam, de lehet, hogy csak rosszúl keresem!Ha valaki ismeri a rajzot, kérem segitsen, küldje el nekem a gal.gabor85@gmail.com -ra előre is köszönöm!
kadle2@freemail.hu
Sziasztok valaki eltudná küldeni nekem a nyáktervet.Előre is köszönöm
Hali!Megköszönném ha valaki nekem is küldene nyák tervet, illetve beültetési rajzot!