



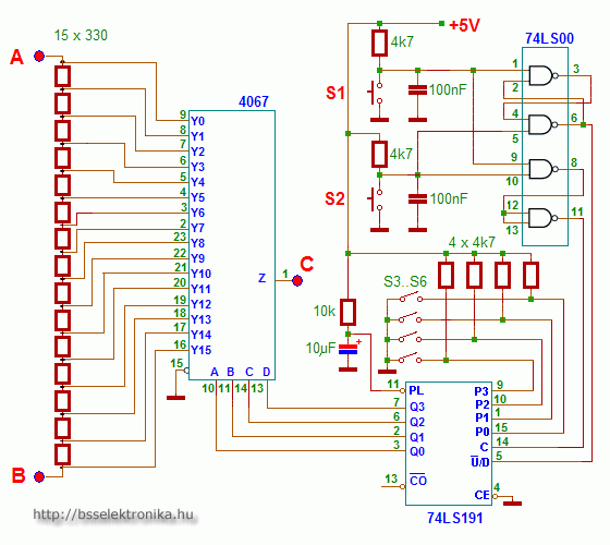
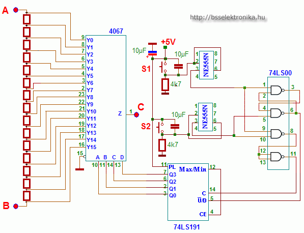
Digitális potméter alkalmazása
További bővítési lehetőség, ha a 4067 IC A B C D bemenetére egy hétszegmenses kijelző dekódoló egységet kötünk, ekkor digitálisan ki is jelzi a beállított értéket.
Az alsó rajzon Sánta Zoltán kiegészítésével látható a kapcsolás, mely a nyomógombok pergéséből adódó gondokat hivatott kiküszöbölni:
"Alapértéket nem lehet beállítani, ugyanis akkor nem lehet léptetni a számlálót. Számomra érthetetlen módon, amikor lépési irányt váltasz, akkor először az ellenkező irányba ugrik 1-et. Rosszabb minőségű nyomógombbal is szépen működik, de nem lehet nagyon gyorsan váltani, de véleményem szerint 16 fokozatnál ez nem is lényeg!"





2005. július 20. 11:10
Vélemény:
39
Szavazat:
20
Mai látogató:
27
Utolsó látogatás:
Ma 07:07:17
Legújabb írás
2025-01-01 15:06















Digitális IC katalógus
Tranzisztor katalógus
Dióda katalógus
PDF dokumentációk
Fórum
Partnerek
Letöltések
Belépés / Regisztráció
Vendégkönyv
Fényképalbum
Raktár





A kérdésem a következő lenne, megannyi hangerőszabályzós kutatás után végül is maradtam a digitális hangkezelésnél, azonban maradt bennem egy aprócska hiány. A 16 os felosztás picit szerény szerintem, szerettem volna legalább egy 32-es skálázást beletenni, csakhogy...A 4067 arra való amire kell, hogy ugráljon a kimenetek között, ezzel semmi baj sincsen de az ICk nem alkalmasak egymagukban arra hogy bővítést lehessen alkalmazni. 32 csatornásat pedig nem leltem eddig
Roland
Most egy 32 bites precizios potin gondolkodom amit Pic-el müködtetnèk majd. 

sajna a többiben nem tudok segíteni. 
