



EPROM programozó
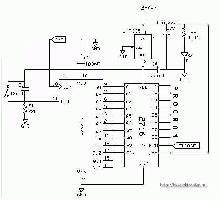
Ez egy EEPROM-EPROM programozó. Az Intel gyártmányú 2716 típusú IC-hez lett elkészítve, de bármilyen más memóriát lehet vele programozni, a lényeg az hogy maximum 10 biten címezzen, és párhuzamosan, mivel a CD4040 max enyit tud számolni binárisan! Ekkor természetesen a maradék két kimenetét is rá kell kötni az EPROM-ra.
Viszont ha más típust használunk, akkor nézzünk utána az adatlapban hogy mekkora tápfeszültség mellet mekkora programozó fesz szükséges, valamint lehet hogy az INT, és a STROBE jelekkel is manipulálnunk kell, de ez már a programozó ügyességén múlik. (Ezek a jelek a PC LPT portján jelennek meg, ha úgy programozzuk, és ezzel vezéreljük az írót). A rajz még kezdetleges, és a működőképes áramkörön sok fejlesztenivaló van még. Így akinek van kedve ügyeskedhet vele. Ha ráérek majd én is próbálgatom javítani a kapcsolást, és a tapasztalatokat természetesen közzéteszem
Viszont ha más típust használunk, akkor nézzünk utána az adatlapban hogy mekkora tápfeszültség mellet mekkora programozó fesz szükséges, valamint lehet hogy az INT, és a STROBE jelekkel is manipulálnunk kell, de ez már a programozó ügyességén múlik. (Ezek a jelek a PC LPT portján jelennek meg, ha úgy programozzuk, és ezzel vezéreljük az írót). A rajz még kezdetleges, és a működőképes áramkörön sok fejlesztenivaló van még. Így akinek van kedve ügyeskedhet vele. Ha ráérek majd én is próbálgatom javítani a kapcsolást, és a tapasztalatokat természetesen közzéteszem
Nézettség:










Szint:
Szavazat:
Készült:
2006. november 06. 19:53
2006. november 06. 19:53
Vélemény:
2
Szavazat:
13
Mai látogató:
24
Utolsó látogatás:
Ma 13:06:35
Bejelentkezés után használható funkció!
Értékeld a cikket!
Szavazatok
3,8
Az írást küldte: Szabó Péter
Legújabb írás
2025-01-01 15:06















Digitális IC katalógus
Tranzisztor katalógus
Dióda katalógus
PDF dokumentációk
Fórum
Partnerek
Letöltések
Belépés / Regisztráció
Vendégkönyv
Fényképalbum
Raktár





7805