



Oszcilloszkóp PC-re
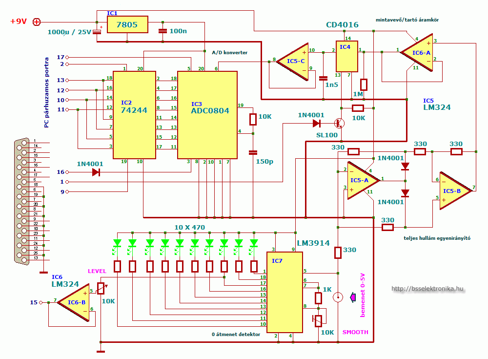
A kapcsolás segítségével a PC képernyőjére lehet varázsolni a bemenő jel hullámformáját. A jel kb 1 KHz frekvenciájú, maximum 5V nagyságú lehet.
A bemenő jel az LM324 műveleti erősítőre és az LM3914 IC-re egyszerre érkezik. A tényleges analóg-digitális konverziót az ADC0804 IC, a 74244 pedig a PC párhuzamos port illesztését végzi. A PC párhuzamos portja a következő címeken érhető el:
A 4016 és LM324 IC-kel felépített mintavevő rész pedig a bejövő feszültséget tárolja a feldolgozásig.
A kapcsolás táplálása +9V stabil tápfeszültségről történik, a 7805 ebből még előállít +5V stabil feszültséget a digitális rész számára.
Itt látható egy egyszerű C nyelven megírt példaprogram, amely bemutatja az áramkör kezelését programból:
2025-01-01 15:06
A bemenő jel az LM324 műveleti erősítőre és az LM3914 IC-re egyszerre érkezik. A tényleges analóg-digitális konverziót az ADC0804 IC, a 74244 pedig a PC párhuzamos port illesztését végzi. A PC párhuzamos portja a következő címeken érhető el:
Printer | Data port | Status port | Control port |
LPT1 | 0x0378 | 0x0379 | 0x037A |
LPT2 | 0x0278 | 0x0279 | 0x027A |
LPT3 | 0x03BC | 0x03BD | 0x03BE |
A 4016 és LM324 IC-kel felépített mintavevő rész pedig a bejövő feszültséget tárolja a feldolgozásig.
A kapcsolás táplálása +9V stabil tápfeszültségről történik, a 7805 ebből még előállít +5V stabil feszültséget a digitális rész számára.
Itt látható egy egyszerű C nyelven megírt példaprogram, amely bemutatja az áramkör kezelését programból:
/* PROGRAM FOR PC OSCILLOSCOPE */
/*by M.M.VIJAI ANAND B.E (E.E.E) C.I.T */
#include
#include
#include
#include
#include
#include
#define data 0x0378
#define stat 0x0379
#define cont 0x037a
void graphics(int[],int[]);//FUNCTION TO DISPLAY GRAPH AND WAVEFORM
void settings(); //FUNCTIONTO CHANGE THE SETTINGS(TIME AND VOLTAGE)
long intsamp=7000; //PLEASE CHECK THESE VALUES WHENCONVERSION IS
// NOT PROPER(+-3000)
float scale=1;
float times=1;
char again="a";
int number=800;
void main()
{
int i,j,k,a[1700],b[1700],c[1700],e[1700];//This value 1700 is given when we want to compress the waveform
//done when we compress the time scale
long int b1;
clrscr();
settings();
while(again=="a")
{
for(i=0;i{
outportb(cont,0x05^0x0b);
outportb(cont,0x04^0x0b);
e[i]=(inportb(stat)^0x80)&0x08;
for(b1=0;b1<=samp;b1++)//sampling
time is approximately 50 µsec
{}
outportb(cont,0x05^0x0b);
outportb(cont,0x01^0x0b);
outportb(cont,0x05^0x0b);
while((inportb(cont)&0x08)==0x00)//converstion time is approximately 100 µsec
{
}
outportb(data,0xf0);
a[i]=(inportb(stat)^0x80)&0xf0;
outportb(data,0x01);
b[i]=(inportb(stat)^0x80)&0xf0;
outportb(data,0xff);
}
for(i=0;i{
a[i]=a[i]>>4;
c[i]=a[i]+b[i];
c[i]=c[i]*0.0196*45/scale;
}
graphics(c,e);
}
}
void graphics(int a1[],int e1[])
{
int gd=DETECT,gm,max,may,a,b,c,im,error,get=5;
char str[10],*st="-",d;
clrscr();
initgraph(&gd,&gm,"c: cgi");//use default bgi path
error=graphresult();
if(error != grOk)
{
printf("Graphics error %s /n",grapherrormsg(error));
//reports error when
//graphics is not set
printf("PRESS ANY KEY TO EXIT");
getch();
exit(1);
}
setbkcolor(LIGHTCYAN);
setcolor(MAGENTA);
settextstyle(0,0,2);
max=getmaxx();
may=getmaxy();
may=may-20;
outtextxy(0,may,"OSCILLOSCOPE");
settextstyle(0,0,1);
setcolor(BLUE);
outtextxy(max-200,may+2,"press "a" for next sample");
setcolor(BROWN);
outtextxy(max-200,may+10,"press any key to exit");
setcolor(GREEN);
settextstyle(0,0,0);
for(a=0;a<=may;a+=get)
{line(0,a,800,a);
}
for(a=0;a<=max;a+=get)
{
line(a,0,a,may);
}
setcolor(BROWN);
setlinestyle(0,3,0);
line(max/2,0,max/2,may);
line(0,may/2,max,may/2);
setcolor(RED);
for(a=0,c=0;a<=max;a+=50,c++)
{
putpixel(a,may/2,BLUE);
itoa((a-c*30)*times/2,str,10);
outtextxy(a+3,may/2+3,str);
}
for(b=(may/2)-45,c=1;b>=0;b-=45,c++)
{
itoa((c*scale),str,10);
putpixel((max/2),b,BLUE);
outtextxy((max/2)+3,b+3,str);
}
for(b=(may/2)+45,c=1;b<=800;b+=45,c++)
{
itoa((c*scale),str,10);
strcat(st,str);
putpixel((max/2),b,BLUE);
outtextxy((max/2)+2,b+2,st);
strcpy(st,"-");
}
setcolor(MAGENTA);
outtextxy(max-80,may/2+30,"time(msec)");
settextstyle(0,1,0);
outtextxy((max/2)-10,0,"volt(s)");
setlinestyle(0,0,0);
setcolor(RED);
moveto(0,may/2);
for(b=0,c=0;b<=number;c+=1, b++)
{
if(e1[b]!=0x08)
{
lineto(c*times,((may/2)-a1[b]));
}
else
{
lineto(c*times,((may/2)+a1[b]));
}
}
again = getch();
closegraph();
restorecrtmode();
}
void settings()
{
int gd=DETECT,gm,error,max,may,b;
char c,d,e[2],m,*n;
times=1;
initgraph(&gd,&gm,"c: cgi");//default bgi directory path
error=graphresult();
if(error != grOk)
{
printf("Graphics error %s /n",grapherrormsg(error));
printf("PRESS ANY KEY TO EXIT");
getch();
exit(1);
}
max=getmaxx();
setbkcolor(LIGHTBLUE);
settextstyle(1,0,0);
setcolor(BROWN);
outtextxy(max/2-60,20,"SETTINGS");
line(0,60,800,60);
setcolor(MAGENTA);
settextstyle(1,0,1);
outtextxy((max/4)-70,80,"Voltage Scale");
settextstyle(0,0,0);
setcolor(BROWN);
outtextxy(10,120,"DEFAULT :");
outtextxy(10,120," 1 unit = 1 volt");
setcolor(RED);
outtextxy(10,170,"TYPE "C" TO CHANGE AND "D" TODEFAULT");
c=getch();
if(c=="c")
{
outtextxy(10,200,"TYPE 1 for 1 unit = 2 volt");
outtextxy(10,240,"TYPE 2 for 1 unit = 4 volt");
outtextxy(10,300,"TYPE 3 for user defined");
switch(getch())
{
case "1" :{ scale=2;
break;
}
case "2" :{scale = 4;
break;
}
case "3" :{ outtextxy(10,340,"TYPEVALUES FROM 1 TO 9 (minimize) or m to (magnify)");
d=getch();
if(d=="m")
{
outtextxy(10,360,"TYPE a (1 unit = 0.5 volt) or b(1 unit = 0.25 volt)");
switch(getch())
{
case "a":
{
scale=0.5;
break;
}
case "b":
{
scale=0.25;
break;
}
}
}
else
{ e[0]="0;
e[1]= "0";
e[2]=d;
scale=atoi(e);
break;
}
}
}
}
setcolor(BROWN);
outtextxy(10,380,"TYPE C TO CHANGE TIME SETTINGS");
m=getch();
if( m=="c")
{
cleardevice();
outtextxy(10,20,"X AXIS 1 unit= 10msec CHANGE TOx(10msec)");
outtextxy(10,40,"TYPE "a" IF x IS (2 to 9) ,"b" IFx IS (10 to 99) AND "c" IF x IS (.5 TO .9)");
switch(getch())
{
case "a":
outtextxy(10,60,"x value is ....");
n[0]=getch();
times=atoi(n);
itoa(times,n,10);
outtextxy(10,70,n);
break;
case "b":
outtextxy(10,60,"x value is ....");
n[0]=getch();
n[1]=getch();
times=atoi(n);
itoa(times,n,10);
outtextxy(10,70,n);
break;
case "c":
outtextxy(10,60,"x value is...");
getch();
n[0]=getch();
times=atoi(n)*0.1;
outtextxy(10,70,"scale decremented");
break;
}
number=800;
if(times<1)
{number=number/times;
}
getch();
}
closegraph();
restorecrtmode();
}
Nézettség:










Szint:
Szavazat:
Készült:
2009. június 04. 08:57
2009. június 04. 08:57
Vélemény:
1
Szavazat:
11
Mai látogató:
4
Utolsó látogatás:
2025. október 29. 03:36:07
Bejelentkezés után használható funkció!
Értékeld a cikket!
Szavazatok
3,8
Az írást küldte: Karvaly Tamás
Legújabb írás
2025-01-01 15:06VÉLEMÉNYEK, HOZZÁSZÓLÁSOK
Win Progi PC scope 2 sugaras ugy 44kHz átviellel SB HANGKÁRTYÁRA, bocs de ehhez csak előtétet kell fabrikálni!!!Rendszer gazda sokkal frissebb és kreatívabb kéne lenned.Üdv Laci
















Digitális IC katalógus
Tranzisztor katalógus
Dióda katalógus
PDF dokumentációk
Fórum
Partnerek
Letöltések
Belépés / Regisztráció
Vendégkönyv
Fényképalbum
Raktár




7805