



Motoros antenna vezérlés
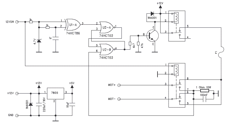
U1 3-as lábán megjelenõ impulzus szélességét a 2-es lábra kapcsolt RC tag idõállandójával lehet befolyásolni. A 4.7V-os zéner a logikai kapu bemenetét védi az 5V feletti feszültségekõl. U2 (74HCT02) egy NOR kapukból megvalósitott RS tároló, amit az RC-vel beállitott szélességűimpulzus bebillent, U2 4-es lábán +5V jelenik meg, ami a tranzisztorsegitségével behúzza a felsõ relét.
A MOT+ és MOT- pontokra csatlakoztatott motor forogni kezd, amikor elérte az antenna a véghelyzetét, megnõ a motor áramfelvétele, ami az 1 Ohm-os ellenálláson feszültségnövekedést fog okozni. Ha ez a feszültség eléri a 2V-ot (2A áramfelvétel), akkor ez U2 6-os lábán(Reset) már logikai magas szintként fog jelentkezni, aminek következményeképpaz RS tároló törlõdik, a felsõ relé kikapcsol megszüntetve ezzel a motor tápellátását. Ez az állapot mindaddig fennál, amig a 12VSW jel meg nem változik, vagyis a rádiót ki nem kapcsolják.
Kikapcsoláskor U1 3-as lábán szintén megjelenik a beállitott impulzus, bekapcsolódik a felsõ relé, de ezúttal az alsó relé nyugalomban marad, így a forgási irány ellentétes lesz.
Az RS tároló szintén törlõdik, ha az antenna elérte túlsó véghelyzetét. A kapcsolás müködésének a feltétele, hogy a 12VSW +12V-ot és GND-t tudjonkapcsolni (1 morzés kapcsoló), ennek hiányában a 4.7V-os zéner helyetttegyünk be egy 510 Ohm értékű ellenállást. Célszerű az RC tag idõállandóját alacsonyra választani, hogy a C kisülése gyorsan végbemenjen a rádió kikapcsolásakor.
Ha a rádióból nyert 12VSW nem stabil, célszerű egy alacsony áramú 7805-öt beépiteni (TO92) és az így elõállt jelet U1 1-es lábára vinni. A logikai áramkör áramfelévtele csekély, a 7805-ös stabilizátor is TO92-es tokozású legyen. A +12V és a GND között lévõ dióda forditott bekötés eseténa biztositékot hivatott kioldani. Ha a kapcsolást a 4000-es sorozatbólépül meg, a 7805 el is hagyható, az IC-k 12V-ról is üzemelnek. A nem használt kapuk bemeneteit GND-re kell kötni!





2005. május 24. 17:33
Vélemény:
5
Szavazat:
10
Mai látogató:
48
Utolsó látogatás:
Ma 01:36:50
Legújabb írás
2025-01-01 15:06















Digitális IC katalógus
Tranzisztor katalógus
Dióda katalógus
PDF dokumentációk
Fórum
Partnerek
Letöltések
Belépés / Regisztráció
Vendégkönyv
Fényképalbum
Raktár




7805